产品分类:产品种类 发布时间:2023年02月24日 22:43:03
产品标签:基尔插入式超声波流量计 插入式超声波流量计
24小时咨询热线:
基尔插入式超声波流量计


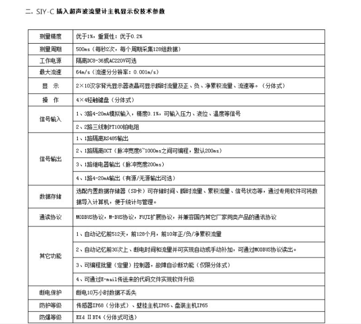
SIY插入式超声波流量计
SIY.系列插入式超声波流量计广泛应用于工业现场中各种液体的在线流量计量,安装时在被测量管道上使用专用开孔工具打孔,将传感器和被测介质直接接触测量,可带压不停产安装。该产品解决了外缚式传感器结垢较厚的管道时不易接收到信号及长时间测量信号衰减的问题,具有有停产安装、免维护,与管径无关,无压力损失等特点。


微信在线咨询